Skip to content
Program Studi Teknik Lingkungan ITATS
Program Studi
Close Program Studi
Open Program Studi
Menu Fakultas
Fakultas Teknik Industri
Teknik Mesin
Teknik Industri
Teknik Kimia
Teknik Pertambangan
Teknik Perkapalan
Menu Program Magister
Program Magister
Magister Teknik Industri
Magister Teknik Lingkungan
Menu Fakultas
Fakultas Teknik Sipil dan Perencanaan
Teknik Sipil
Arsitektur
Teknik Lingkungan
Menu Fakultas
Fakultas Teknik Elektro dan Teknologi Informasi
Teknik Elektro
Teknik Informatika
Sistem Informasi
Unit Kerja
Close Unit Kerja
Open Unit Kerja
Menu Layanan
UPT Layanan Kemahasiswaan
UPT Lembaga Pengembangan Institusi
UPT Bahasa
UPT Pemeliharaan dan Perbaikan
Menu Bagian & UPT
Lembaga Penjaminan Mutu Internal
Lembaga Penelitian dan Pengabdian kepada Masyarakat
Bagian Akademik dan Kemahasiswaan
Bagian Kerjasama
Menu PPKS & Bagian SDM
Bagian Pendaftaran Mahasiswa Baru
Bagian Inovasi dan Bisnis
Bagian Sumber Daya Manusia
Bagian Data dan Sistem Informasi
Pencegahan & Penanganan Kekerasan Seksual (PPKS)
ITATS
Portal
Pendaftaran
Teknik Lingkungan
Menu
Beranda
Tentang
Profil
Prospek Kerja
Struktur Organisasi
Kerja Sama
Fasilitas
Tata Tertib Kampus
Penghargaan
Akademik
Kurikulum
Pengumuman
Kalender Akademik
Perwalian
Praktikum Teknik Lingkungan
Tugas Perancangan Lingkungan
Ujian : UTS-UAS
KKN-PPM
Pengumuman Kerja Praktek
Pengumuman Skripsi
Wisuda
Download
Berita Acara Pengambilan Ijazah
Form Data Ijazah
Formulir Peminjaman Laboratorium Rekayasa Dan Kualitas Lingkungan
Form Persetujan Mendaftar Seminar Hasil Skripsi
Form SKPI bagi Wisudawan
Lembar Asistensi
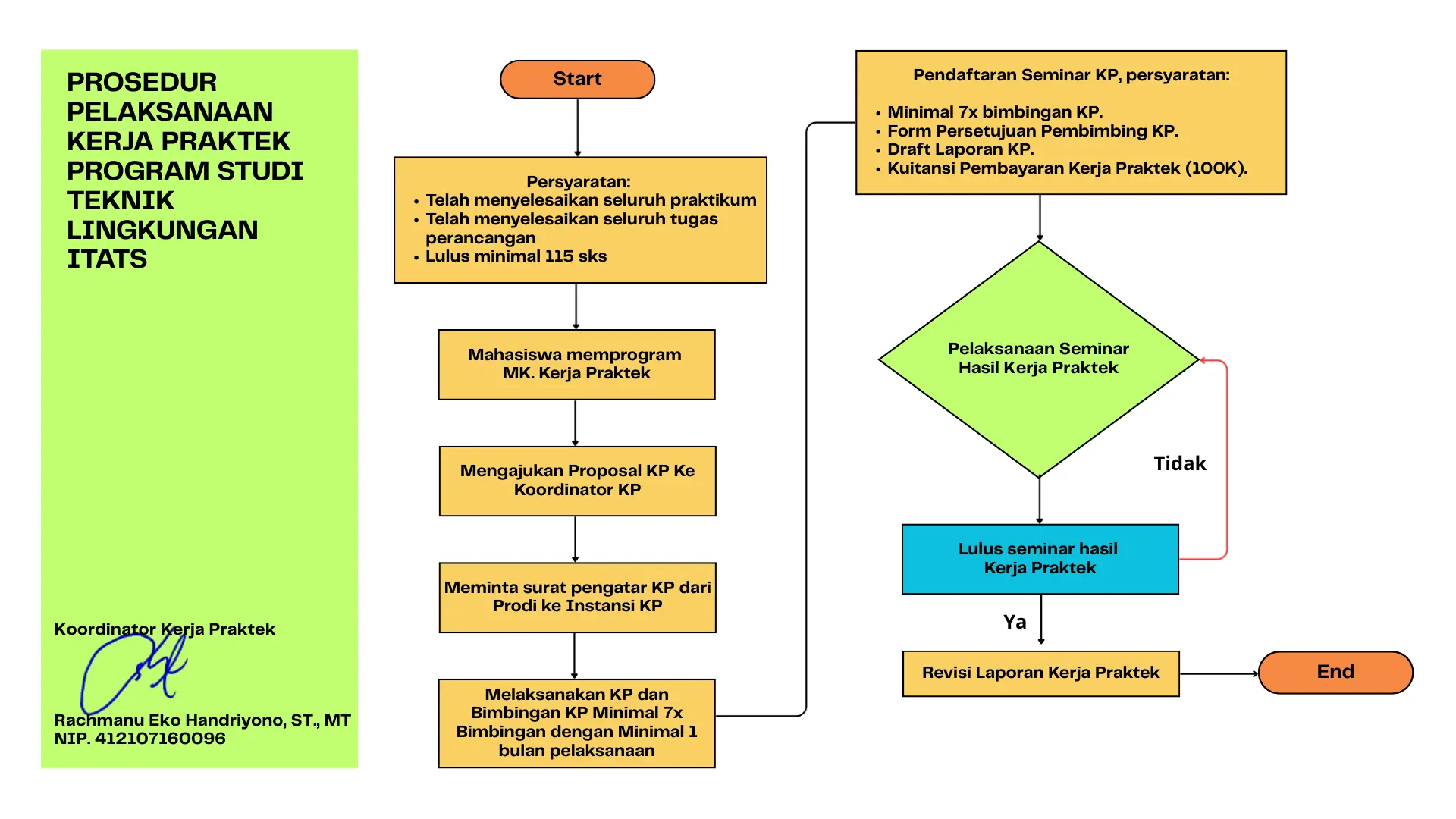
Prosedur Pelaksanaan Kerja Praktek
Prosedur Pelaksanaan Sempro dan Skripsi
Kuesioner KKN, KP, Skripsi
Sertifikat Akreditasi Program Studi
Surat Bebas Laboratorium
Surat Permohonan Izin Mahasiswa
Dosen & Staff
Dosen
Staff
Mahasiswa
Calon Mahasiswa
Mahasiswa
Alumni
Pengguna Lulusan
Riset, Pengabdian, dan Kolaborasi
Publikasi
Pengabdian Masyarakat
International program
Double Degree
Recognitions
Lecturer Series
Kerja Praktek