Skip to content

Program Studi Teknik Lingkungan ITATS

  • Program Studi
    Menu Fakultas
    • Fakultas Teknik Industri
    • Teknik Mesin
    • Teknik Industri
    • Teknik Kimia
    • Teknik Pertambangan
    • Teknik Perkapalan
    Menu Program Magister
    • Program Magister
    • Magister Teknik Industri
    • Magister Teknik Lingkungan
    Menu Fakultas
    • Fakultas Teknik Sipil dan Perencanaan
    • Teknik Sipil
    • Arsitektur
    • Teknik Lingkungan
    Menu Fakultas
    • Fakultas Teknik Elektro dan Teknologi Informasi
    • Teknik Elektro
    • Teknik Informatika
    • Sistem Informasi
  • Unit Kerja
    Menu Layanan
    • UPT Layanan Kemahasiswaan
    • UPT Lembaga Pengembangan Institusi
    • UPT Bahasa
    • UPT Pemeliharaan dan Perbaikan
    Menu Bagian & UPT
    • Lembaga Penjaminan Mutu Internal
    • Lembaga Penelitian dan Pengabdian kepada Masyarakat
    • Bagian Akademik dan Kemahasiswaan
    • Bagian Kerjasama
    Menu PPKS & Bagian SDM
    • Bagian Pendaftaran Mahasiswa Baru
    • Bagian Inovasi dan Bisnis
    • Bagian Sumber Daya Manusia
    • Bagian Data dan Sistem Informasi
    • Pencegahan & Penanganan Kekerasan Seksual (PPKS)
  • ITATS
  • Portal
  • Pendaftaran

Teknik Lingkungan

Menu
  • Beranda
  • Tentang
    • Profil
    • Prospek Kerja
    • Struktur Organisasi
    • Kerja Sama
    • Fasilitas
    • Tata Tertib Kampus
    • Penghargaan
  • Akademik
    • Kurikulum
    • Pengumuman
      • Kalender Akademik
      • Perwalian
      • Praktikum Teknik Lingkungan
      • Tugas Perancangan Lingkungan
      • Ujian : UTS-UAS
      • KKN-PPM
      • Pengumuman Kerja Praktek
      • Pengumuman Skripsi
      • Wisuda
    • Download
      • Berita Acara Pengambilan Ijazah
      • Form Data Ijazah
      • Formulir Peminjaman Laboratorium Rekayasa Dan Kualitas Lingkungan
      • Form Persetujan Mendaftar Seminar Hasil Skripsi
      • Form SKPI bagi Wisudawan
      • Lembar Asistensi
      • Prosedur Pelaksanaan Kerja Praktek
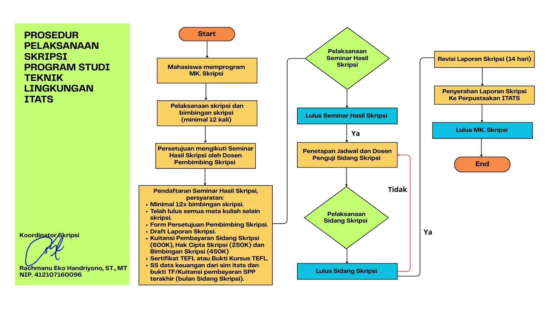
      • Prosedur Pelaksanaan Sempro dan Skripsi
      • Kuesioner KKN, KP, Skripsi
      • Sertifikat Akreditasi Program Studi
      • Surat Bebas Laboratorium
      • Surat Permohonan Izin Mahasiswa
  • Dosen & Staff
    • Dosen
    • Staff
  • Mahasiswa
    • Calon Mahasiswa
    • Mahasiswa
    • Alumni
    • Pengguna Lulusan
  • Riset, Pengabdian, dan Kolaborasi
    • Publikasi
    • Pengabdian Masyarakat
  • International program
    • Double Degree
    • Recognitions
    • Lecturer Series

Tahap Pelaksanaan Seminar Proposal Skripsi dan Skripsi

Pedoman Skripsi

  • Admin PMB : 0812-9280-0100
  • Website PMB

Pendaftaran

Media Sosial

  • TikTok
  • Instagtam
  • Youtube

Informasi Kontak

Telepon : (031) 5991101

  • Humas & Marketing : 0877-0080-0100

Email: [email protected]

tekniklingkungan

Program Studi Teknik Lingkungan 
Institut Teknologi Adhi Tama Surabaya, 60117

Alamat

Program Pascasarjana

  • Magister Teknik Industri
  • Magister Teknik Lingkungan

F.T. Elektro dan T. Informasi

  • Teknik Elektro
  • Teknik Informatika
  • Sistem Informasi

F.T. Sipil dan Perencanaan

  • Teknik Sipil
  • Arsitektur
  • Teknik Lingkungan

F. Teknologi Industri

  • Teknik Mesin
  • Teknik Industri
  • Teknik Kimia
  • Teknik Pertambangan
  • Teknik Perkapalan